您现在的位置:首页  »   国家政策
国务院办公厅关于印发《“高效办成一件事” 2025年度第二批重点事项清单》的通知
发布时间:2025-07-09

国务院办公厅关于印发《“高效办成一件事”

2025年度第二批重点事项清单》的通知

国办函〔2025〕70号


各省、自治区、直辖市人民政府,国务院各部委、各直属机构:

《“高效办成一件事”2025年度第二批重点事项清单》已经国务院同意,现印发给你们,请结合实际认真组织实施。

国务院办公厅         

2025年7月3日          

(此件公开发布)



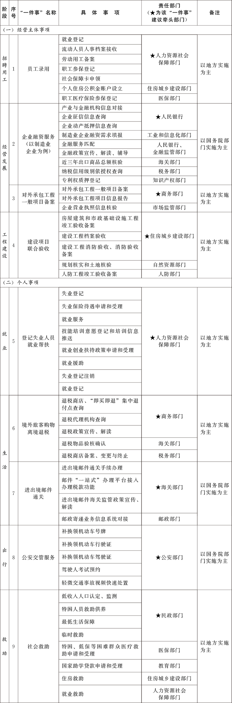
“高效办成一件事”2025年度第二批重点事项清单